Dieser Bereich wird zurzeit noch überarbeitet. - len
Diese Sektion befasst sich mit sicherheitsrelevanten Informationen zu den Themen Datenverarbeitung, Informationsfluss und Netzwerkstruktur.
Die TLS-Terminierung wird nicht von Dynexite vorgenommen. Dazu kann ein belieber Webservice wie z.B. nginx verwendet werden.
Eine Außnahme stellt zur Zeit noch das satellite-backend dar, welcher die Option zu einer TLS-Terminierung verfügt um eine direkte Websocketverbindung zu ermöglichen und Fehlkonfiguration des Reverse-Proxies zu vermeiden.
Da die Auswahl vom Orchestrierungstool abhängt und unzählige Tutorials zum Thema Reverse-Proxy in Containerumgebungen existieren, können wir hier keine universelle Empfehlung geben.
Empfehlung (native Docker)
https://github.com/jwilder/nginx-proxy
Dieses Image basiert auf nginx. Wir haben gute Erfahrungen mit Wartung und Installation gemacht.
Bitte zusätzlich immer auf die besondere Konfiguration für Websocket achten! Ansonsten könnten die Verbindungen nach 60 Sekunden getrennt werden.
Siehe auch: https://en.wikipedia.org/wiki/TLS_termination_proxy
Jedes System ist anders. Stellen sie sicher, dass Ihr Prüfungssystem genau Ihren Ansprüchen genügt. Was ich hier anreiße ist ein komplexes Thema, welches individuell geplant, bewertet und durchgeführt werden muss.
Eine TLS-Terminierung im Satelliten stellt die Betreiber vor einer weiteren Herausforderungen, da sich das System in der Regel in einem abgeschlossenem Bereich befindet: Die Clients müssen das Zertifikat akzeptieren!
frontend und backend, damit diese simultan freigegeben werden können.Aufbau eines gesicherten Satelliten
1.) Verwenden sie einen Reverse-Proxy für das satellite-frontend mit entsprechender Konfiguration.
2.) Verwenden Sie entweder denselben Reverse-Proxy (besondere Konfiguration für Websocket beachten!) oder nutzen sie die Optionen SSH, SSH_CERT, und SSH_KEY des satellite-backend. (siehe Fußnote in Installation des Salliten)
Dynexite verwendet den Golang Webserver und immer den letzte stabile Version von Nginx über das offizielle Docker-Image.
Die verwendeten Hilfs-Dienste verwenden sowohl Nginx, Golang und Python. Aber: Diese sollten niemals öffentlich bereitgestellt, sondern immer über einen link (mittlerweile veraltet) oder bridge mit dem Zieldienst verbunden werden.
Sollte einer dieser Dienste von Sicherheitslücken befallen sein, stehen Optionen abhängig vom Typ des Problems zur Auswahl.
Allgemeine Empfehlung
Um die Möglichkeit eines Angriffs zu reduzieren und das System als lokaler IT-Administrator immer auf dem neuesten Stand zu halten, empfehlen wir, die Container immer hinter einer Firewall und einem Reverse-Proxy zu betreiben.
Dieser kann ohne Rücksprache aktualisiert werden, dient als Blockade für alle eingehenden Angriffe, versteckt zudem die verwendeten Webservers und muss zur Zeit ohnehin verwendet werden um die TLS-Terminierung durchzuführung.
Wichtig: Stellen sie sicher, dass ihr Hostsystem gewartet und gehärtet ist.
Es ist nicht direkt vorgesehen, aber theoretisch möglich einen Server innerhalb eines Containers zu aktualisieren. Bitte beachten Sie auch das FAQ zu diesem Thema.
Alle *-frontend Services beinhalten nur statisch kompilierte Webseiten und keine sicherheitskritischen Daten. Eine mögliche Gefahr besteht hier nur im Rahmen einer "Privilege Escalation", welche Zugriff auf den Container und das Hostsystem geben könnten.
Hierbei handelt sich um vorkompilierte Server, welche nicht ohne Weiteres getauscht werden können. Bitte informieren Sie uns umgehen, damit wir den Patch direkt bei uns einspielen können.
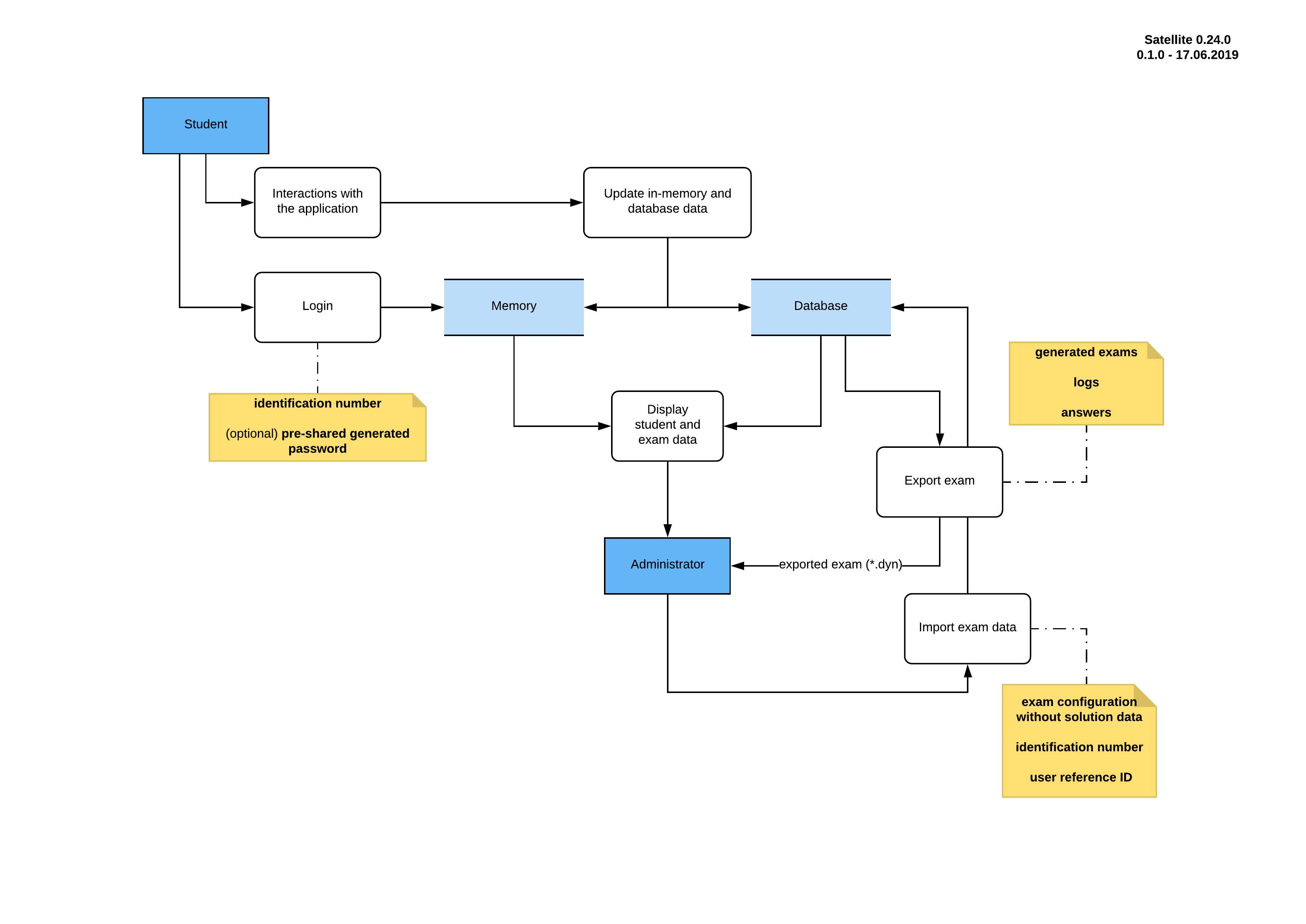
Dynexite funktioniert nach Möglichkeit autark von Fremdsystemen und benötigt nur wenig Informationen. Lediglich eine Identifikationsnummer (bei aus auch identifier) wird dringend benötigt.
Dynexite interessiert es dabei nicht, woher diese ID kommt, solange sie einzigartig verwendet wird. Die Verwendung der Hochschulinternen ID ist ratsam, aber nicht notwendig!
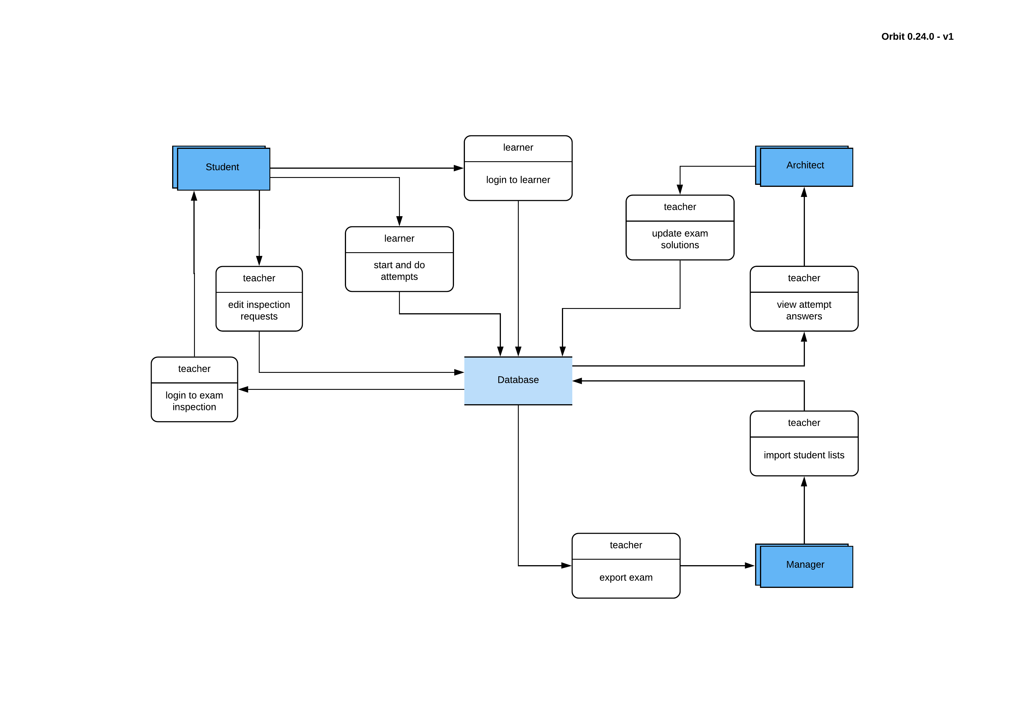
Dieser Abschnitt soll einen möglich einfachen Einblick in den Datenfluss von Dynexite geben. Sie sind an den DFD Standard angelehnt, vereinfachen allerdings die meisten Elemente auf das Wesentliche.
Besondere oder personenbezogene Daten werden nach Möglichkeit geziehlt hervorgehoben.
Folgende Informationen wurden weggelassen:


Da sich der Aufbau von Dynexite sehr stark ändern kann, sind wir zu dem Punkt gekommen, an dem es nicht hilfreich wäre ein detailiertes Diagram zur Verfügung zu stellen.
Bitte werfen sie einen Blick auf Aufbau und Struktur um einen Einblick in die allgemeine Deployment-Struktur von Dynexite zu erhalten.
Wie ist das Verhalten im Falle eines Fehlers im Betriebssystem?
Wir verwenden eigene Docker Images (z.B. nginx, alpine) als Basis für Dynexite. Diese werden täglich aktualisiert. Im Fall eines kritischen Fehlers können wir auch für ältere Dynexite Versionen unsere Images neu bauen lassen, diese ersetzen dann automatisch das Image in der Docker Registry.
Kann ich selber in die Images eingreifen?
Es ist immer möglich selber an den Images zu arbeiten. Dies erfordert etwas know-how im Bereich Docker (siehe z.B. hier).
Sollten Sie Zugriff auf unsere Repositories haben, so können Sie auch Issues eröffnen, Änderungen an unseren Dockerfiles oder .gitlab-ci-Skripten vornehmen und als Merge-Request bereitstellen!